首页
下载notion
进入notion
排行榜
more
notion崩了吗?
notion很慢怎么办?
未登录
登录后即可体验更多功能
登录
注册
找回密码
首页
下载notion
进入notion
排行榜
more
notion崩了吗?
notion很慢怎么办?
未登录
登录后即可体验更多功能
登录
注册
找回密码
热门
立即入驻
首页
•
NotionCool
•
人文漫游指南
人文漫游指南
11个月前更新
4,259
0
0
收藏
0
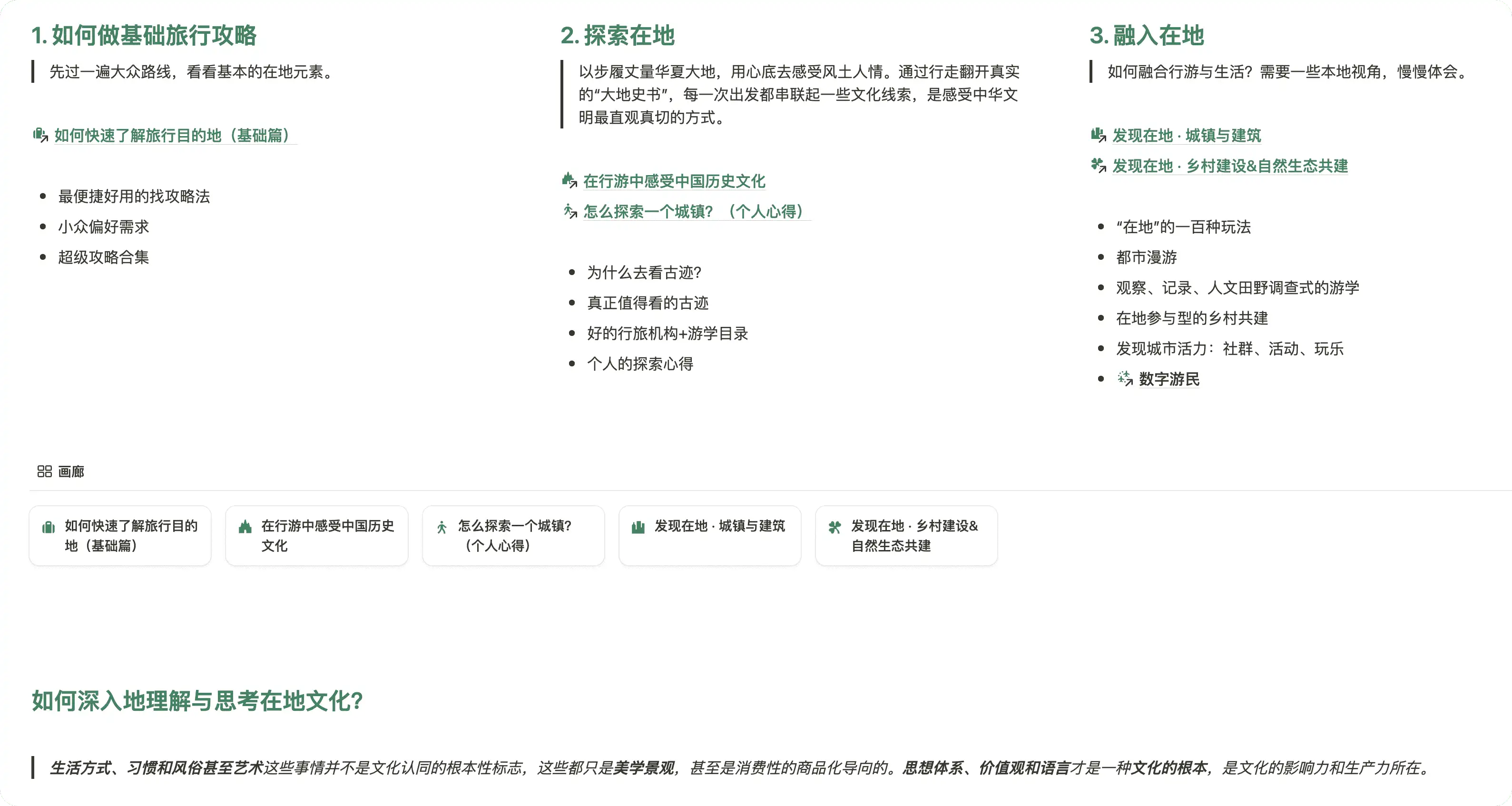
结合自身人文行游经验写的方法论总结
收录时间:
2024-12-11
打开网站
NotionCool
# Notion知识库
人文漫游指南
如果你向往一种行游远方的生活方式
如果你想高效整理目的地资料,掌握人文旅行方法论
如果你想了解历史大背景——
如果你想更多与在地文化、这片土地的今天的生存方式联系起来
如果你想了解人类学和田野调查
如果你想掌握一种“理解他者”的视角、思考文化间的冲突与交融
……
本文总结了我个人在行游中做的攻略、如何挖掘深度体验的,以及如何思考在地文化、漫游远方的方法论。
希望这篇指南能给你带来帮助。
相关导航
产品沉思录
一个关于产品的知识库,一个 Newsletter
设计师口袋心理学
将 53 个来自心理学的知识,汇集成一个简洁的参考和头脑风暴工具
投资兔子洞
一座信息的数字花园
世界文化指路图
帮你了解世界各国文化、历史背景、思维习惯,助你拥有“全球化”视野
数字游民指南
数字游民后花园
中国文化小站
帮助你建立起一个理解中华文明大致的脉络框架
2025时代指南
从个人层面到社会、文化层面,来回答“今天这个时代,我该怎么办?”这个问题
去哪儿串门
全国有趣空间漫游目录,国内数字游民旅居社群+目的地推荐
暂无评论
Δ
暂无评论...
模板推荐
网址
日榜
周榜
月榜
语雀
新一代知识构建与分享工具
Create Notion Covers
快速创建个性化的Notion封面
2025时代指南
从个人层面到社会、文化层面,来回答“今天这个时代,我该怎么办?”这个问题
Free icons8
1,384,000个免费的图标
braydoncoyer.dev
把你的notion变成落地页
Logseq
Logseq: A privacy-first, open-source knowledge base
查看完整榜单
标签云
反馈
让我们一起共建文明社区!您的反馈至关重要!
已失效
重定向&变更
已屏蔽
敏感内容
其他
提交反馈
网址
网址
文章
模板
书籍
热门搜索
游戏化
人生设计
人生管理系统
知识管理
重启人生
notion教程
标签云